Can't use this link. Check that your link starts with 'http://' or 'https://' to try again.
Unable to process this search. Please try a different image or keywords.
Try Visual Search
Search, identify objects and text, translate, or solve problems using an image
Drag one or more images here,
upload an image
or
open camera
The photos you provided may be used to improve Bing image processing services.
Privacy Policy
|
Terms of Use
Drop image anywhere to start your search
To use Visual Search, enable the camera in this browser
All
Search
Images
Inspiration
Create
Collections
Videos
Maps
News
More
Shopping
Flights
Travel
Notebook
Top suggestions for Court Process Steps
Civil
Court Process
Learning
Process Steps
Mediation
Process Steps
Court
Procedure
Criminal
Court Process
Criminal Trial
Process Steps
Case Management
Process Steps
Juvenile Justice
Process
Court Process
Flow Chart
Supreme
Court Process
Civil Lawsuit
Process
Juvenile Justice System
Process
Jury Trial
Process
Court
Proceedings
Probate
Process
Felony
Court Process
Civil Litigation
Process
Pretrial
Process Steps
Appellate
Process
Court Process
Diagram
Court
Hearing Process
Juvenile Dependency Process
Flow Chart
Court Appeals Process
Chart
Credentialing
Process Steps
Drug
Court Process
Appeal
Process
Arrest
Process
Stages of the
Court Process
Family
Court Process
What Are the Steps
of a Civil Court Proceduing
US Patent Process
Flow Chart
The Court Process
Before Default Judgement
Court Procedures Step
by Step
Debt Collection
Process
Criminal Justice
Process Steps
Mediation
Process
Due
Process Steps
Judicial
Process
Small Claims
Court Process
Stages of
Court
Drug
Court
Juvenile Justice
System
Juvenile Court
System Process
Divorce Mediation
Process
Criminal Court
Case Process Steps
Civil Litigation
Process Steps
Courtroom
Procedures
6 Steps
of Appeal Process
Custody of
Children
Court
System Flow Chart
Refine your search for Court Process Steps
Juvenile
Civil
Basic
Supreme
Criminal
Explore more searches like Court Process Steps
Flow Chart
Poster
8
Steps
Learning
Activities
Timeline
Chart
Server
ClipArt
UK
Diagram
Project
Management
Family Law
Flow Chart
Everpedite
Steps
California
UK
Felony
What Is
Ththe
Traditional
Illustration
Newspaper
Explained
Forms
Infographics
Powerpiont
For
Parties
People interested in Court Process Steps also searched for
Cook
County
Quotes
About
For
Kids
Stages
Service
Simplified
DUI
Et
Long-Term
Server
Magistrates
Paper
Federal
Autoplay all GIFs
Change autoplay and other image settings here
Autoplay all GIFs
Flip the switch to turn them on
Autoplay GIFs
Image size
All
Small
Medium
Large
Extra large
At least... *
Customized Width
x
Customized Height
px
Please enter a number for Width and Height
Color
All
Color only
Black & white
Type
All
Photograph
Clipart
Line drawing
Animated GIF
Transparent
Layout
All
Square
Wide
Tall
People
All
Just faces
Head & shoulders
Date
All
Past 24 hours
Past week
Past month
Past year
License
All
All Creative Commons
Public domain
Free to share and use
Free to share and use commercially
Free to modify, share, and use
Free to modify, share, and use commercially
Learn more
Clear filters
SafeSearch:
Moderate
Strict
Moderate (default)
Off
Filter
Civil
Court Process
Learning
Process Steps
Mediation
Process Steps
Court
Procedure
Criminal
Court Process
Criminal Trial
Process Steps
Case Management
Process Steps
Juvenile Justice
Process
Court Process
Flow Chart
Supreme
Court Process
Civil Lawsuit
Process
Juvenile Justice System
Process
Jury Trial
Process
Court
Proceedings
Probate
Process
Felony
Court Process
Civil Litigation
Process
Pretrial
Process Steps
Appellate
Process
Court Process
Diagram
Court
Hearing Process
Juvenile Dependency Process
Flow Chart
Court Appeals Process
Chart
Credentialing
Process Steps
Drug
Court Process
Appeal
Process
Arrest
Process
Stages of the
Court Process
Family
Court Process
What Are the Steps
of a Civil Court Proceduing
US Patent Process
Flow Chart
The Court Process
Before Default Judgement
Court Procedures Step
by Step
Debt Collection
Process
Criminal Justice
Process Steps
Mediation
Process
Due
Process Steps
Judicial
Process
Small Claims
Court Process
Stages of
Court
Drug
Court
Juvenile Justice
System
Juvenile Court
System Process
Divorce Mediation
Process
Criminal Court
Case Process Steps
Civil Litigation
Process Steps
Courtroom
Procedures
6 Steps
of Appeal Process
Custody of
Children
Court
System Flow Chart
768×1024
scribd.com
Courts and Case Process | PDF | State …
474×2589
legalyou.com
Steps in a Court Case (Infograp…
434×1024
ncdistrictattorney.org
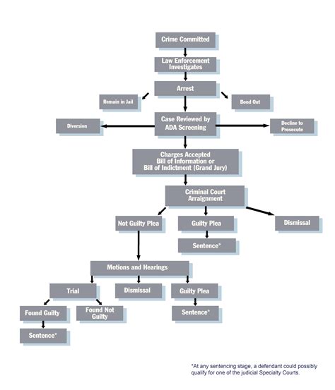
Court Process - North Carolin…
1978×2560
rockdaleda.com
Criminal Court Process - Rockdale County Distri…
800×2000
thorntoncriminaldefense.com
The Court Process | Thor…
900×1080
brillantlaw.com
From Start to Verdict: The Steps in the Litigation Pr…
640×2857
nocuffs.com
The Criminal Court Process …
266×300
fosteringaok.org
Understanding the Court Process - All Our Kids
1024×858
ferrallco.com.au
Master The Family Court Process With This Checklist
750×500
houstoncriminalfirm.com
What is the Federal Court Process in Texas | Houston Criminal Defense Attorneys
768×1024
scribd.com
Family Court Process Flow Ch…
1421×1880
bartonfamilylaw.com.au
Family Court Process Complet…
2222×1994
victimsofcrime.vic.gov.au
Court process in the Magistrates’ Court | victims…
818×1056
provincialcourt.bc.ca
Steps in a criminal case | Provincial …
630×354
josslegal.com.au
The Court Process in the Family Court of Western Australia – Joss Legal
180×234
coursehero.com
Understanding the Court Process: …
1536×1170
victimsofcrime.vic.gov.au
Court process in the County and Supreme Courts | victimsofcrime.…
Refine your search for
Court Process Steps
Juvenile
Civil
Basic
Supreme
Criminal
929×719
legalfundi.com
CHART: Summary of Steps in a Criminal Court Case – Legal Fu…
644×641
kahlonlaw.com
The Court Process Explained by A Brampt…
1024×538
courtroom5.com
Step-by-Step Guide to the Civil Court Process - Courtroom5
640×360
thefranklinlaw.com
Understanding The Legal Process: What To Expect In Court? - The Franklin Law
565×452
ebooks.inflibnet.ac.in
Civil Court Process – Judicial Process and Administration
1024×1024
northcarolinalegalservices.org
Understanding the Legal Process: Preparing for Court …
832×1024
ategoll06guidefix.z14.web.core.windows.net
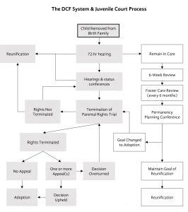
Juvenile Court Process Diagram Juvenile Dep…
474×613
prntbl.concejomunicipaldechinu.gov.co
What Are The Stages Of The Court Process - prntbl.concejomunicip…
2480×3508
prntbl.concejomunicipaldechinu.gov.co
What Are The Stages Of The Court Proce…
713×807
prntbl.concejomunicipaldechinu.gov.co
What Are The Stages Of The Court Process - p…
1280×720
prntbl.concejomunicipaldechinu.gov.co
What Are The Stages Of The Court Process - prntbl.concejomunicipaldechinu.gov.co
1000×927
prntbl.concejomunicipaldechinu.gov.co
What Are The Stages Of The Court Process - prntbl.conce…
3600×4200
prntbl.concejomunicipaldechinu.gov.co
What Are The Stages Of The Court Proces…
474×612
Pinterest
13 Best Court Procedures ideas …
720×1280
nativecourt.sarawak.gov.my
Frequently Asked Questio…
1200×1698
studocu.com
Legal Process 2023 - Criminal Court …
1024×768
indymultifaith.org
Court Watching Resources — Greater Indianapolis Multifaith Alliance
1200×849
studocu.com
Court-Process-Flowchart - opp.vic.gov Court Process Summary of the prosecuti…
Some results have been hidden because they may be inaccessible to you.
Show inaccessible results
See more images
Recommended for you
Sponsored
Report an inappropriate content
Please select one of the options below.
Not Relevant
Offensive
Adult
Child Sexual Abuse
Feedback